設為首頁  |  加入收藏
 
 
 首頁  組織機(jī)構  附屬醫院  醫療保健  規章(zhāng)制度  資料下載  聯系我們(men) 
     
 
 
最新(xīn)消息 · 廣東醫科大學湛江校區2023年教職員工(gōng)健康體(tǐ)檢項目成交信息    2023/10/24
 
     
 
  當前時間(jiān)
 
 
當前位置: 首頁>>醫療保健>>醫療保健信息>>正文
 
 
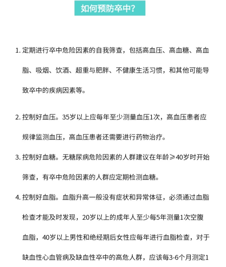
預防卒中(zhōng),您應注意做好(hǎo)以下幾件事
2023-10-29 11:01  


   

                           

                           

                           



                           

                           

                           

                           

                           

                           

                           

                           

                           

關閉窗口
 
 
     
 
  友(yǒu)情鍊接
廣東省教育廳
廣東省衛生健康委員會
廣東省疾病預防控制中(zhōng)心
中(zhōng)國疾病預防控制中(zhōng)心
 
 
 

東莞校區 地(dì)址:東莞市松山湖新(xīn)城(chéng)大道1号   電(diàn)話:0769-22896149    傳真:0769-22896232

湛江校區   地(dì)址:湛江市霞山區文明東路2号   電(diàn)話:0759-2388457     傳真:0759-2388438